九游官网-50年专业游艇制造商|碳纤维技术|全球交付2000+艘

关闭
大湾九游娱乐官方网站区游客已经在吉林“定居”了吗 游艇产业迎来黄金机遇期
作者:小编 日期:2025-12-04 点击数: 

  大湾区游客已经在吉林“定居”了吗 游艇产业迎来黄金机遇期!游艇曾被视为富人的专属,如今正逐渐进入普通家庭。继新能源汽车之后,游艇可能成为下一个交通出行的产业风口,背后蕴藏着一个万亿级市场。

  目前,中国游艇数量仅有4.5万艘左右,远低于美国的1167万艘。2024年,中国游艇制造业总产值仅为128亿,出口额为6亿美元,远低于意大利、荷兰和德国等国。作为世界第一制造强国和最大消费市场,中国的潜力可能只开发了1%九游娱乐官方网站。

大湾九游娱乐官方网站区游客已经在吉林“定居”了吗 游艇产业迎来黄金机遇期(图1)

  2022年,工信九游娱乐官方网站部等五部委联合发文,明确“游艇消费大众化”的发展方向,从顶层设计开始引导持续发力。广东省走在改革开放前沿,率先出台政策,提出到2027年,游艇及关联产业规模达千亿以上的目标。

  珠江流域拥有多个著名的游艇会,如皇家香港游艇会、澳门渔人码头游艇会、深圳湾游艇会等。近日,佛山市环两江游艇产业高质量发展现场会在佛山高明举行,西江国际游艇展示中心亮相。这是广东省也是大湾区第一个内河型游艇会,依托西江黄金水道和水陆空立体交通网络,将形成深入内陆的“游艇高速公路网”。

大湾九游娱乐官方网站区游客已经在吉林“定居”了吗 游艇产业迎来黄金机遇期(图2)

  未来,分时租赁、共享游艇、海钓、内河观光等丰富业态将加速游艇消费走向万千家庭,推动产业快速发展,开拓出巨大想象空间。

大湾九游娱乐官方网站区游客已经在吉林“定居”了吗 游艇产业迎来黄金机遇期(图3)

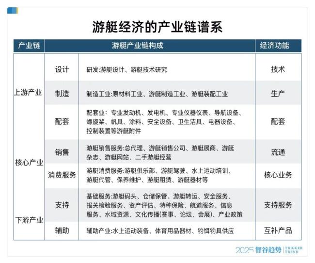
  游艇产业被誉为“漂浮在黄金水道上的巨大商机”,涉及设计、制造、销售、消费、配套服务与基础设施等多个环节,就业拉动能量巨大。美国娱乐船艇行业2023年对经济发展的贡献产值高达2300亿美元,带动了81万多个岗位的九游娱乐官方网站就业;意大利2022年游艇经济创造了15.7万个就业岗位,隐形就业乘数效应高达六倍。

顶部